在线充值话费 用微信快速查询手机话费余额及进行充值,操作简单,一看就会了
用微信快速查询手机话费余额及进行充值,操作简单,一看就会了
如何用微信快速的查询你的手机话费余额,或进行充值缴费服务?操作简单,老年人看一遍就会了,赶快和我一起去看看。
打开微信,点下方的“我的”,注意看下方有一个“服务”,我们把它点开,往上滑,注意看下方有一个生活服务,下边有一个“手机充值”!
我们再把它打开,在这里就可以看到我以前充值过的电话号码,立刻就自动显示出来了,如果说你在这里不想给这个电话号码充值的话,电话号码的地方点一下,然后立刻下方出来了删除键,我们把这个电话号码删除了,然后在上方输入你需要缴费的手机号码!
输入好之后,注意看下方有充值的面额,有30元,50元,100元,200元,300元,500元,如果说你只想交10元、20元的话,我们点下方的“更多面额”,立刻就显示出来了有10元、20元的,如果说你想交20元,我们就把“20元”点一下!
立马就出现了电话号码和你充值的面额,在这里我们要核对一下电话号码,防止充值错了,然后我们点下方的“立即充值”,再点下方的“立即支付”,这里我们还可以选择支付的方式,选择零钱,银行卡都是可以的,然后我们在这里输入支付密码,立刻就缴费成功了。
回到刚才的页面,注意看下方有一个“我的”,我们把它打开,注意看下方立刻出来了一个“订单查询”,我们把它打开,在这里就可以看到我刚才交费的手机号码和充值的状态,是充值成功。
看上方有一个“余额查询”!我们再把它打开,立刻就可以看到我们的话费余额是7.96元,流量余额是13G,还是很充足的。
返回刚才的页面,我们点下方的“账单查询”,立刻我这个月的账单情况就出来了,是很清楚的,上面还有各个月份选择,我可以选择各个月份来查询,比如说我想查询八月的,我们把它点一下,那么立刻我八月的账单情况也就出来了。
我们把后方的“全部展开”打开看一下,这里就有详细的我的套餐和固定话费,还有扣费的选项,都是很清楚的。
再点返回,我们点后方的“套餐详情”,立刻在这里就可以看到下方有流量、语音、短信三个选项,我们把“流量”点开,看一下这个月我使用了多少流量,还剩多少流量!
再点开上方的“语音”,在下方就可以清楚的看到我这个月已使用了多少语音,还剩多少语音通话可用,也是很清楚的。
再点开后方的“短信”,在这里也可以看到,我这个月是没有使用短信服务的。用手机来进行话费充值或者查询话费余额是不是太方便了?学会太实用了,如果对你有用,记得点赞关注收藏转发一下!
手机断网了怎么充话费?这个功能赶紧马住
相信不少朋友和笔者经历过同样的尴尬,手机刷APP正嗨时突然没话费停机了,不过这不是重点,重点是这种状况下我们第一时间想到的肯定是充话费,但是停机状态我们是没法联网充话费的,而且附近也不一定随时随地找得到Wi-Fi,这才是最让人无奈的。
不过这个问题现在有办法解决了,目前微信上线了“手机绿色缴费通道”的功能,即使在断网的情况下,用户也能给自己充值话费。
欠费停机后用户会收到引导短信
这项功能的具体操作过程为,在用户手机停机后运营商会给用户发送一条内容包含将用户引导至“绿色缴费通道”链接的短信,用户只需要点击链接进入绿色通道并使用微信支付话费就能完成缴费过程。而未收到短信的用户,只要在数据流量开关开启的情况下打开手机浏览器访问网站,也会立即跳转到“绿色缴费通道”的页面,通过这种方式用户同样能完成缴费。
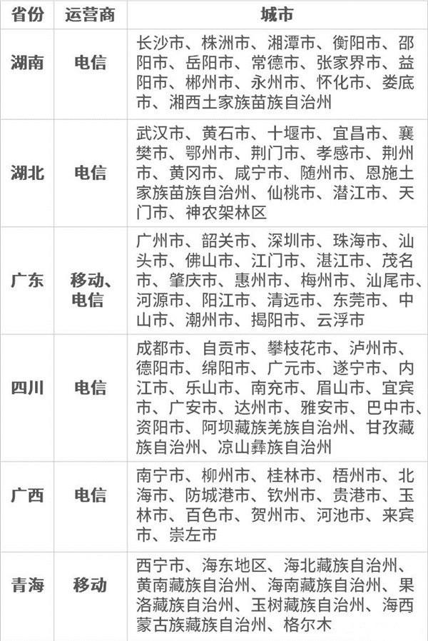
已开通“绿色缴费通道”的城市
据了解,这项功能已经在广东移动、广东电信、湖南电信等多个运营商上线,覆盖百余个城镇,预计年底上线此功能的运营商数量超过20家,覆盖用户过亿。
不知道读到这里的你有没有体验过这项功能呢?
【ZOL客户端下载】看最新科技资讯,APP市场搜索“中关村在线”,客户端阅读体验更好。(7211081)
手机上怎么交话费
随着移动通信技术的发展,人们越来越依赖手机进行生活、工作和娱乐。因此,手机话费充值成为了每个手机用户必须面对的问题。而如今,支付宝已成为我们生活中不可或缺的一部分,也是许多人选择充值话费的首选方式。
下面是一些使用支付宝充值话费的步骤:
首先,打开支付宝应用程序并登录账户。如果没有支付宝账户,需要先注册一个。点击“手机充值”或者“缴纳通讯费”按钮,进入充值页面。在页面中选择您的手机运营商和充值金额。选择支付方式,可以选择支付宝余额或绑定的银行卡,支付宝还支持花呗和信用卡支付。选择好支付方式后,确认充值信息并支付。支付成功后,您将收到一条确认短信,同时手机话费也会立即到账。
微信交话费操作步骤:
在微信中,您可以通过以下步骤来充值话费:
首先: 打开微信应用程序并登录您的账户。点击右上角的“我”按钮,然后选择“钱包”选项。在钱包页面上,您可以选择要充值的金额,然后选择支付方式,例如银行卡、微信支付、支付宝等。输入您的支付密码或其他验证信息,然后点击“确认”按钮。等待支付成功后,您将看到您的账户余额已经增加了充值金额。
请注意,充值花费的具体步骤可能因微信版本而异。
总的来说,使用支付宝充值话费非常方便快捷,只需几个简单的步骤就能完成充值。同时,支付宝还会不定期推出优惠活动,让用户可以享受更多的优惠。使用支付宝充值话费,不仅方便省时,还能享受到更多的优惠,是一种非常好的话费充值方式。





发表评论