轩辕剑3云和山的彼端攻略 《云和山的彼端》全地图、全任务、全物资详细图文攻略
《云和山的彼端》全地图、全任务、全物资详细图文攻略
本篇帖子为轩辕剑三的完整图文攻略,包含推进流程、地图、物资、支线任务、各场景注意事项,不会太多叙述剧情。而为了让大家对游戏有更完整的认识,这里先简要介绍下游戏大纲。(注:①有的物品为不可见状态,到达位置后按空格键拾取;②流程仅是对剧情进行了概括,不必完全参考;③“萨尔达”是长安的特殊商人,从他那可以购买到各类加属性的道具,不限数量,但是仅有一次交易机会,所以购买之前尽量多存点银币。同时萨尔达的出现需要满足一系列前置条件,注意文中提示。需要说明的是,属性如果加的太高,好像会影响游戏运行(敏捷不要超过600),其他属性上限是9999。所以尽量不要太离谱,这一点具体数据没有验证,仅提示一下)
游戏的主人公赛特是一名东西方混血人(或许是“天之痕”中宇文拓的后代),在天界时是撒旦魔王(如今的麦尔斯)的至交好友,他们两曾一同反抗过天界,失败后两人失去记忆转世来到人界。赛特此时的身份是法兰克王国的骑士,执政大人丕平的直系手下。此时的法兰克王国正处于内忧外患、四面受敌之时,丕平为了解救国难,派遣赛特去遥远的东方寻找战争不败之法。于是身怀特殊任务的赛特从威尼斯出发,经阿拉伯、巴格达,最终到达中原的唐朝。而此时的麦尔斯同样是一名法兰克皇家骑士团的骑士队长,在曾经的下属康那里士的帮助下,逐渐复苏记忆,决定统一人界,并再次邀请赛特加入自己的阵营。但此时的赛特心愿早已不在此,一再拒绝。于此,整个游戏便是赛特与麦尔斯的情义纠葛,以及一路的所见所闻和遭遇而展开。
威尼斯城 (本场景各地路边有些草药之类的物资并未标记,可自行搜索拾取,都是无关紧要物品,错过也无所谓)流程:酒店内酒客正抱怨教皇随意抓捕异教徒→陌生人(赛特)进入打探阿拉伯航船消息→两骑士进入→赛特与骑士发生冲突并将他们打晕→出门打探消息→进入教堂被阻(井中有铜戒指)→与教堂路旁小孩对话→前往墓园→调查左上角没有碑文的石碑→进入密道。
支线任务1.郁金香花语:与尤金对话→与蒙妮卡对话→返回与尤金对话,完成后获得奖励“结累葡萄x1”。
2.生日礼物:与陶德对话→与派恩对话→往派恩家和潘多拉对话并购买珍珠(下方红色箭头处进入)→返回和陶德对话,完成后获得奖励“50银币和药草x1”。
3.红宝石戒指:与珠宝商布尔诺对话→与护民官母亲对话→与西鲁士对话(箭头处进入巷子)→花80购买8枚红宝石(宝箱有无酵饼)→返回交给布尔诺,获得奖励“棉布衣x1”。(护民官家物资:1楼有魔法叶、头巾,2楼有灵界指标、还神果、无酵饼)
4.财产分配:与墓园妇人对话→答案是分为7份,儿子占得4份,母亲得2份,女儿得1份,答对可得“100银币”。
5.计算年龄:墓园最后一排右边的墓碑可触发计算年龄的数学题,答案是“80和4”,答对可获得一朵干燥的玫瑰(后期DOMO任务物品)
6.鲁特琴:在派恩家的左侧屋内与蕾娜坦对话,然后在大门对面的壁画下可以拾取“鲁特琴”(后期DOMO任务物品),2楼大瓶处有魔法叶,书柜旁有药草
7.妮可的武器:广场敲击20下大钟(按空格键),可获得“绝情猫袖箭”。(攻+70,“妮可”现在就可以装备的中后期武器)
8.猎人的算术题:与住宅区下方桥头的“亚当”对话,答案是“1分15秒”,获得“十果粉”。
墓园密道 (本场景路线很简单,就一条单一性的道路,一直往前走就可以)流程:出口位置拔下“封印之剑”→打倒守门怪物进入教堂后院(封印之剑基础攻击是20,外加每回合自动回复1%的命、体、灵,当熟练度满了之后,攻击可增加不少,不过很难升满。另外封印之剑是后期蚩尤出现的必备物品,必须集齐17把,所以在游戏中尽量不要错过或者用掉)。
教堂 流程:密道出来后与路旁“约瑟”对话→进入教堂→打开两边塔顶机关→返回大堂进入地牢救出犯人→与左侧牢房巫师对话→剧情过后回到大堂→妮可出现→返回威尼斯广场→救下被火烧的人→前往城外的海洞(地牢桌面上有“无酵饼”)
修道院 (海洞内剧情过后,炼妖壶功能开启(对战时可以收服怪物),同时为了寻找“航海图”,赛特来到修道院。流程:从大厅右侧门进入密道→到达左侧牢房与里面女犯人对话→返回与右侧石狮子对话(答案是第3选项)→牢门打开放出囚犯→与放出的囚犯对话→终点打败院长得到航海图(“炼妖”开启)→离开密道再遇麦尔斯→妮可召唤来姆斯比尔将众人击败。
支线任务1.与修道院门口右边森林的小道士对话,答案是“犹大”,获得物品“回复剂x2”。2.魔界商人:与大厅左下角石狮子对话可以获得“5个灵界指标”,同时可以购买商品。3.秘密钥匙:与被放出来的洁西卡对话获得一把钥匙,用它可以进入杰西卡家的地窖(在威尼斯城)。4.虎皮衣:迷宫上方打败“阿加希欧”可以获得虎皮衣。
威尼斯2(从修道院出来后,此时可以返回威尼斯城做一下支线任务。)1.圣皇靴:再次进入酒店,在酒桶房内可拾取“圣皇靴”。(洛阳支线任务物品)2.墓园宝物:在住宅区的路灯下有三只小狗在开会,妮可翻译出在墓园石头那有宝物,前往墓园右侧石头上获得2张“空白符纸”。3.地窖探险:使用钥匙进入杰西卡家的地窖,在里面可获得“萨登荆环”等物品。4.贾西的忧虑:与“贾西”对话→与城外关隘的“亨利”对话→返回与贾西对话,完成获得奖励“100银币”。
回到主线剧情,赛特返回海洞,得知外出寻找食物和水的两名伙伴未归,于是前往海洞西边的秘密洞穴找回伙伴,剧情过后开船出发前往东方。
海战 (经过几天的航行,在海中碰到威尼斯水军和骑士团的交战)流程:与“护民官”对话→与康那里士对话→凭空出现岛屿→追寻水军下船登陆(下船后右边船舱有铁戒指、蛇鳞衣、武圣手镯)。(与护民官的对话回答“帮忙”或“不帮忙”对主线剧情都没有影响,区别在于回答“不帮忙”的话,在船上触发的战斗对象就会多一种类型)
移动岛城堡 流程:城堡外与护民官对话→进入城堡→在城堡终点战胜康那里士→返回外面与护民官对话→调查岛屿四周(注:①城堡大厅可购买各类物品;②触发与“格来艾”的战斗时,可用诸方神石换回复药,换不换随自己;③迷宫左上方三选一的宝箱,内中物品都是一样的,随机获得乌纹弓、圣石榴或是触发战斗;④迷宫机关处踩上石墩的开关就可以旋转木桥,从而连接断开的路线,每个位置都可以到达,多试几次即可)
移动岛密洞 (需在石像轰击冰岛之前进入,后面无法再进)城堡外东北方向有一处密洞,进入可收集到一些物品,同时在终点可用“妖猫”和“牛头鱼”换取“阿高斯”(两种怪在洞中抓取即可),完成后返回到城堡内。
城堡庭院(从城堡大厅右侧门进入)流程:与麦尔斯对话→与左侧池塘的三个石像对话→接受石像考验1(拿钥匙打开“瞭望台”中间的门,在迷宫最上方左边打败骷髅妖获得“冥海神石”)→返回庭院与石像对话→接受考验2(穿越回修道院击败姆斯比尔)→返回庭院与石像对话→前往阿拉伯。
冰山岛 流程:庭院中与石像对话→城堡大厅与阿丹对话获得望远镜→瞭望台查看不明物体→返回庭院与石像对话→触发与“蓝人”的战斗→大厅清理蓝人→再次到瞭望台查看情况→跟随黑衣人登陆冰山岛→迷宫中遇到石像→将石像带回城堡庭院→石像合力攻击冰岛→返回冰岛击败蓝魔神→与薇达对话→返回城堡庭院,一系列剧情过后薇达加入队伍,赛特乘坐薇达的船前往大马士革。(注:迷宫内与“莉莲”对话,选择“救”则赛特失去战斗力(进入“濒死”状态,需复活);选择“不救”则触发和“瓶女”的战斗)
大马士革 (建议先往叙利亚森林完成支线任务后再进行主线任务)流程:贝鲁特登陆→众人道别→与薇达前往拜访肯迪(贝鲁特小商店内回答“艾德”的问题,答案是“2天2小时”,可获得“玉戒指”)支线任务1.落难王子:叙利亚森林与“祖旺”对话→提供“恢复剂”并答应替他找回爱人,完成后获得“魔晶矿A”(与萨尔达交易的条件1。森林宝箱中分别为魔贝粉、空白符纸、魔法叶)。2.被俘虏的辜露:与大马士革左下角清真寺前的“辜露”对话→前往主街道拍卖场与拍卖人对话→“祖旺”前来买下“辜露”,再与“祖旺”对话获得“神驼靴”。(与萨尔达交易的条件2)3.分配珍珠:与珠宝商人家的“欧札”对话→答案是“欧札”得9颗/女儿得6颗/女仆得2颗,完成后获得“薰衣草”(DOMO任务物品)。4.帮阿里看家:与屋内的“阿里”对话→答应看守宝箱→阿里返回后可任选一宝箱内的物品作为奖励(不能中途离开或私自翻动宝箱。宝箱物品从左至右分别为圣皇盔、不老之泉水、精华药水、神奇面包、轮回盘,建议选“圣皇盔”,洛阳支线任务要用。同时此任务为与萨尔达交易的条件3)5.购买中国剑:与街道上的商人“安撒里拉齐”对话2次→花“1500”买下中国剑(与萨尔达交易的条件4)。6.与奥斯曼的纠纷:奥斯曼家不断与他女儿对话,直到奥斯曼进来→与奥斯曼发生冲突→妮可将奥斯曼收入炼妖壶→跟随进入炼妖壶并让妮可阻止波尔咬奥斯曼→击败奥斯曼走出炼妖壶(与萨尔达交易的条件5)7.与武器店老板对话,选择“喝点小酒”,可以进到里面房间的地下室向老板娘购买“红酒”,单价250银币。回到主线任务,在占卜屋与“洛克仙妮”对话,之后出城穿过叙利亚森林来到“肯迪”的家。流程:与屋外“萨西”对话→闯入肯迪家中→与小肯迪对话→薇达离队,之后赛特留在肯迪家中学习知识,直到一天“麦尔丹”的到来。(院子左边有“海檬果”)塔德莫尔 流程:骑乘骆驼往东南到达塔德莫尔→分化守卫进入古墓→遭遇麦尔丹并为其寻找出路→破解谜题进入四象门(方法看下图)→进入通天之门→进入石棺密室→“卡玛”和“安卡”出现→走出密室→与石像触发战斗,剧情结束后返回肯迪家。(注:①石墓内可获得法宝“神偷面具”,可在里面的“神灯巨人”身上偷到“瑰丽之梨”;在“亚坦身上”偷到“飞翔魔油”。不过此时法宝等级低,盗窃的成功率应该也比较低。②收伏两个“神灯巨人”,洛阳支线要用到。③拾取到的“翠玉金钗”保留住,洛阳支线任务要用到)
地狱 (返回的路上发现一处战场)流程:与莫雷对话→从魔法阵进入地狱→打败烤肉的怪物进入迷宫→遇见康那里士→掉入牢房→与队友对话→赛特再次穿越回过去→薇达闯入救出众人→终点遇上麦尔斯→打败康那里士→从魔法阵中离开地狱。
大马士革王宫 流程:魔法阵出来现身于清真寺→进入王宫→遇见唐国僧人(慧彦)→与僧人起冲突→触发与机关兽的战斗→追寻僧人→触发与黄雷的战斗→进入迷宫追捕黄雷→迷宫深处击败黄雷后经历漫长剧情前往巴格达。(注:在迷宫中找到黄雷触发剧情前,赛特最好练成绝技“蛟龙翻身”,否则将无法练成最强绝技“天狼巽闪”)
巴格达 (通过漫长的沙漠旅程,到达两河流域,进入巴格达)流程:与城北商店内的陈瑞莲对话→与军营账外的士兵对话2次(此后出现5分钟内不能存档)→前往北方山洞获得“暗黑修罗贴”→返回城里见到石国王子→再次遇见麦尔斯→慧彦离开被阻→双方发生冲突→通过沙漠进入幻影石国(注:从山洞内的“琼霜”身上盗窃可以获得“不老之泉水”)支线任务1.向杂货商人购买一把“坦普拉琴”放包裹中(DOMO任务物品)。2.在武器店购买一把“陇金玉剑”备用(洛阳支线任务物品)。3.寻回弯刀:与右边第一个帐篷的士兵对话→答应寻回弯刀(骆驼处草丛可拾取到,或者直接武器店购买也可以),完成后获得“银币100”。(与萨尔达交易的条件6)4.左侧再次遇上“安撒里拉齐”,要求以“3000银币”买回“中国剑”,选择拒绝出售,因为中国剑到达长安后可开锋成为“鱼肠”。5.左数第4个帐篷,与“老学究古伊”对话,答案是“恒河”,获得“鹰爪靴”。
幻影石国 (街上遇到“段秀实”,一同从水井口进入幻影石国,此为剧情地图,剧情结束后无法再进)流程:终点处找到石国王子→触发与“蜃楼王”的战斗→战胜后准备前往唐军大营。(注:迷宫中的“魔晶矿C”不要错过,后期任务物品)
恒罗斯峡谷 (此处山壁地图就不放了,尽量到达每个平台拾取到物资,尤其是“封印之剑”不要错过,左侧有隐藏的“龙骨木”)流程:再次遇见麦尔斯与康那里士→前往会见黄雷→触发与机关兽的战斗→伊斯兰军队与唐军战争爆发→逃到山上→慧彦下山加入战斗→唐军败退→慧彦阻挡追兵阵亡→薇达出现带离赛特→赛特执意离开时突然昏厥。赛特的豪宅 (时间一晃已过了5年,此时赛特正处于自己的豪宅中,出现于眼前的种种都犹如梦境一般)流程:莫雷前来传话→房内与薇达交谈→与薇达一起前往大厅会见麦尔斯和唐国使臣→发兵进攻大唐→恒罗斯峡谷再见慧彦→军队溃散→与慧彦对话→前往天山。天山 (注意支线任务,有可完成的先完成支线再推进主线剧情)支线任务1.走出绿洲后往前走便是石国,进入左侧帐篷和宇文大地对话。(前往天山前完成,与萨尔达交易的条件7)2.在迷宫中分别收一只“水仙”和“上元夫人”。(DOMO任务物品)3.到达天山石窟后,第一时间进入左侧洞内与杨通幽对话。(与轩辕剑仙见面前完成,与萨尔达交易的条件8)4.天山剧情回到现实后,再次进入洞内与杨通幽对话。(收伏蜃楼王后即刻完成,与萨尔达交易的条件9)5.天山下来后迷宫出口处,山道上与“访仙者王子乔”对话,答案是“太行山”,回答正确获得“翠玉金钗”。6.天山下来后返回石国,进入左边第一个帐篷和宇文天对话,帮他给未出世的孩子取名。(与萨尔达交易的条件10)主线流程:石国往南通过木桥再往东便可进入天山山脉→山脉上触发黄雷机关兽的战斗→继续往前触发和康那里士的战斗→存档进入迷宫→出迷宫后见到妮可→越过山岭见到薇达并触发战斗→往前与轩辕剑童对话→在右边石洞与轩辕剑幻化的剑仙对话→返回洞外与麦尔斯战斗→战斗两败俱伤,轩辕剑侠施法让赛特返回到现实世界,原来之前的5年生活都是蜃楼王使用幻术所产生的,一路带自己来天山的不过是慧彦大师的魂魄,随后轩辕剑仙将蜃楼王收伏到炼妖壶中。(此时可进洞内再与杨通幽对话)
返回石洞与慧彦对话,慧彦转化为舍利子并交予赛特带回大唐,同时用自己前世身份“李靖”继续相伴一起同行(中国炼妖系统开启)。出洞后见到妮可,对话后妮可加入队伍。洞口再次与轩辕剑童对话,得知使用17把“封印之剑”就可以让他离开此地。前方再次与薇达对话,之后卡玛与安卡也加入队伍,众人由来路下山。长安 (长途跋涉后,终于进入大唐都城长安)流程:进入白连仪家与白连仪对话(左侧第一排)→在白连仪家安顿下来并潜心学习大唐文化知识,直到有一天打算前往少林寺。支线任务(尽量都在进入安禄山府中之前完成)1.白连仪院外与官府衙役对话,不是节度使的是“岭南”,在京城的是“剑南”,回答正确获得“金块x3”。2.与杜康居二楼右下角的少东对话,答案是“780里”,完成后获得“流光鞋”。3.街道上有间兰律阁,如果身上集齐了4个魔晶矿,可以换得一把“莫邪”古剑。(这里如果可以接到支线8任务,建议在这里换,如果支线8任务没有,那建议在洛阳换)4.兰律居老人更改年号问题,答案是“3”和“14”,回答正确获得“雅典之靴”。5.与比武场旁边的小官对话,答案是“贾南风”及“武则天”,回答正确获得“舍利子”。6.与客栈外的武器商人对话,可以将身上的中国剑开锋成“鱼肠”。7.与客栈楼梯上的太监对话,答案分别是“金城公主”及“咸宜公主”,回答正确获得“金块x3”。8.与长安城门左边的流浪铸剑师对话,如果收集齐了湛卢、纯钧、胜邪、鱼肠、巨阙5把名剑,可以获得“金块x10”;有干将、莫邪,可以获得“泥蚣袍”。9.与“三姑六婆”对话得知老郭的宝物消息,接着依次调查(点击)比武场、东平郡王府门口左侧灯座、白连仪家左边的石狮,分别获得三张提示纸,然后后期再进入东平郡王府后可以在门口左边石龙身上获得青龙水珠。
少林寺 (位于长安城外东南方向)流程:门口与悟缘对话→从木人巷上山→出来后再次和悟缘对话→安放好慧彦舍利子→与悟缘一同前往洛阳抓捕金八。(①木人巷中间位置三条线路任选一条,最终都可以走出迷宫,区别在于每条路线上的物品不一样;②木人巷终点的时候有一群机关和尚,直接走过去,不会触发战斗)
洛阳 (位于少林寺北方向)流程:进入怡春院与龟公对话→与老鸨对话→返回长安西市→命案现场与周边人对话→前往旧长安废墟。支线任务1.向怡春院门口的“宗楚客”提供玉戒指、翠玉金钗、玉镯、陇金玉剑、绿玉耳环、白玉飞天玉佩,完成后得到“红宝石耳环”。(任务所缺物品洛阳杂货店可以购买,玉戒指可以使用两个“灯神巨人”炼出,其他的如果是按流程过来的应该不缺)2.与回春堂的书生对话,答案是“乐经”,完成获得奖励“子雷手套”。3.松韵阁内可以用4个魔晶矿换“泥蚣袍”以及机关设计图换“羯忍幻机”(长安和这里任选一个地方交换)。4.客栈门口与乞丐对话,选择给“三百金”会告诉你黑坛教在洛阳郊外(不用他告诉也知道);给“六百金”获得“三叶雪桑果”。5.与客栈二楼的波斯商人“艾布”对话,答案是“107”,完成获得奖励“法藏”。6.与杂货铺商人“阿穆”对话,提供圣皇套装(圣皇靴、圣皇手套、圣皇之铠、圣皇盔),获得奖励“麒麟缎带”。7.与怡春院门口的“武器贩王老五”对话,可以帮忙合成“四极皇霸刀”,然后可购买妮可的终极装备“万钧神弩”。(后面物品收集齐再来)8.与“面摊潘老板”对话,提供五本“神津珍谱”可以换得“仙味认可证”。(DOMO任务物品)
汉长安废墟1 (位于长安西南方向的山洞)流程:进迷宫后见一女子往深处走去→追寻女子前行→遇见黄八并将其打败→搜寻整个迷宫→找到女子后与其对话(得知女子叫王思月,是追踪外国传教士来到这里)→返回长安西市找“老古”制作炸药(杂货铺内)→返回废墟炸开墙壁→再次遇见康那里士→打败康那里士(悟缘在战斗中受惊吓)→前往王善人家。
王善人家(长安城内第二排右侧)流程:慧荣治好悟缘→与王善人对话→夜间与王思月赏月→黄雷出现并触发战斗(胜利后获得机关设计图5)→王宅被炸→前往白府。白府流程:与白连仪对话→第二天与王思月告别前往皇宫→前往骊山。(朱雀门右侧拾取DOMO任务物品“茉莉”)骊山 (位于长安城东南方向)流程:白连仪前往参加宴会→上台阶后从左侧进入山间→祭坛处打败雨丹子→闯入皇帝宴会→结识林明→宴会结束回到白府。
白府流程:王思月传话林明造访→二人密议→探访郡王府→悟缘传话白府出事→返回白府得知王思月失踪→赶往洛阳道观。洛阳道观 (位于洛阳左上角郊外,先在回春堂买一瓶“破元仙露”备用)流程:巧遇张客→结伴同闯道观→顶楼打败被控制的王思月→收伏雨丹子→向张客询问关于轩辕剑的来历→返回白府(注:①道冠二层使用“破元仙露”释放“嫦娥”可让其加入队伍;②需收集圆珠、天扇和太极图放入到铜鼎后方的壁画上,才可打开通往三层的栅门;③第三层中地面上的太极图可以相互传送;④第四层需要使用“控尸符”控制两只机关移动到太极图上才可打开通往顶层的栅门;⑤道观出来后可先在面摊换取“味仙许可证”后再出城)。
东平郡王府 (进入前先查看记录,把能做的任务都做完)流程:白府大厅与林明密谋夜探郡王府→晚上进入郡王府(若完成老郭宝物支线,可在门口左边石龙身上得到“青龙水珠”)→大厅左侧遇荣义郡主→迷宫中遇“莉莲”幻象并将其打败→遇康那里士并将其打败→内院遇黄雷(被后来进入的王思月所杀)→从密道进入皇宫→一番剧情过后与撒旦大战两败俱伤,赛特成为一缕游魂。(在迷宫内收几只“嫦娥”和“七仙女”,DOMO任务要用)支线任务1.西厢房遇到被石化的慧荣和张客,逼迫雨丹子拿符还原。2.二楼左下角小瓮里与“雨师”对话,提供“雷公槌”(迷宫有)后李靖可学会“雨师兴浪”。(此时李靖最好已学会“真武神威”,否则无法再学)3.密室右侧打开宝箱触发与孙悟空的战斗,胜利后获得“如意金箍棒”。4.密室左上角与宝箱内“风伯”对话,提供“乾坤袋”后卡玛可学会“风伯见日”。(此时卡玛最好已学会“元极四方”,否则无法再学)
长江之畔 (5年后,赛特的魂魄来到此地)流程:听闻江边有人唱歌→进入屋内与李白对话→李白赠送轩辕剑给赛特→突然来到天山石窟→与轩辕剑仙对话→与米迦勒对话→得知自己的前世今生→轩辕剑仙为赛特重塑肉身→出洞与卡玛和安卡对话→前往白府。汉长安废墟2 流程:从白府得知白连仪已去世→来到旧长安废墟→搜索整个迷宫(可以获得很多好东西)→遭遇康那里士→遭遇另一个赛特(撒旦)与妮可→打败撒旦肉身→轩辕剑仙出现(获得轩辕剑)→先返回长安(封印之剑旁的宝箱中有“九龙云生胄”)。支线任务:人骨佛堂外面水上有一个移动宝箱,里面有三把宝剑,分别为1龙泉、2太阿、3工布,只能选择一把,龙泉攻击最高,另外两把次之。
此时可以先把所有的任务都做了,再去长安废墟密洞和撒旦做最后的决战。1.DOMO任务:从被炸的王善人家右下角凉亭进入DOMO工作室,与最右边的“郭柄宏”对话,然后向里面的每一位成员提供他想要的东西,拿到16块签名板,完成后可以在“郭柄宏”那抽娃娃,随机获得三个。(抽之前先存档,不满意就读档再抽)
2.蚩尤:此刻如果没落下的话应该已经集齐了17把封印之剑,进入天山石洞交给轩辕剑童,触发与魔王蚩尤的战斗,胜利后可获得“轩辕剑童”。3.牛魔王:进入洛阳道观,与门口官员对话,之后进入道观顶层抽签和解签(点击挂绳),抽到“活不如死掉的好”,解签后触发与牛魔王的战斗,胜利后获得“DOMO神打功”(固定伤害9999)。4.此时所有物品应都已收集齐了,可以在洛阳武器贩那合成卡玛最强武器“四极皇霸刀”,以及购买妮可最强武器“万钧神弩”。最后 ,返回汉长安废墟打败撒旦,接下来是一些结尾剧情。赛特告别林明回到自己的故乡,多年后找到转世的妮可,一起度过后半生,全剧终。(友情提示:如果有的支线任务并未在你的游戏中出现,那有可能是游戏版本不同,不必纠结,其他并不影响。因游戏版本不同而不存在的支线任务分别有:威尼斯支线8/修道院支线1/贝鲁特支线/巴格达支线5/天山支线5/长安支线1、7、8)
《轩辕剑叁 云和山的彼端》复刻版评测:世纪末浪漫
长谈老生。
1999年12月4日,《轩辕剑叁 云和山的彼端》正式发售。据“轩辕剑”系列的老爹蔡明宏回忆,这次临盆可说是诸事不顺。本来工期就已经一再缩减,3个月前台北又突发地震,直接震断了DOMO工作室附近的输电塔,逼得公司只能用柴油发电机赶项目。
“云和山的彼端”是一部在遗憾中诞生的作品,它的背景足够宏大,剧本却略显仓促。就像游戏里迈着高频小碎步的塞特一样,总有一种被催着跑的意思。身为法兰克王国麾下的异族骑士,玩家扮演的塞特身负矮子丕平的密令,前往东方国度寻找屡战不败之上法。
这场东游取经之旅横跨整个欧亚大陆,从猎巫运动初见端倪的野蛮西欧,到同宗夺权的中亚阿拉伯,再到安史之乱的大唐。“云和山的彼端”是第一个,也是最后一个,真正将历史主题的版图拓展到世界范围的国产RPG。
这份对于历史厚重感的执着,也是“轩辕剑”系列区别于其它国产RPG的最大底色。尽管充斥着奇门遁甲、神魔妖怪,但这个系列的最终落脚点总是世事无常,非战不能止战,尽人事而知天命,历史大潮浩浩汤汤。
所以,哪怕在整个系列里都算不上剧情饱满,“云和山的彼端”依然在许多“轩辕剑”玩家心中占有一席之地。因为它的确足够开拓,足够特别。
你很难在早期的国产RPG里找到塞特、妮可这样的干练主角,一个会因为极端实用主义而随便抢劫过路的商人,另一个更是见到不爽的家伙就直接电倒送走。而他们遇到的同伴或者反派,也多少做派强硬,有很强的宿命感。
人物的铺垫故事由历史背景填充
相较于外传“天之痕”,“云和山的彼端”会少一份儿女柔情,多一份经世之道。但若算上工期和资金问题,缺乏填充的叙事却会变得愈发强硬,也更脸谱化,从而暴露本作剧本结构的天然弱点。
虽然你确实能从一些细节上找到不少的考据痕迹,比如法兰克小兵老掉飞斧,以前只是觉得这个攻击道具很奇怪,跟仙侠战斗的氛围差得有点远。现在了解一些冷兵器战争史后,才发觉飞斧确实是法兰克军队针对结阵步兵的特种武器。
但除开丰富的历史文化痕迹之外,剧情的最终呈现效果,依然是大家都很急,好像背后有人催着向前跑,没空讲故事。
数学题就是个比较粗暴的剧情填充物
不过这也是没办法的事,毕竟现实中DOMO确实在被人催着跑嘛。
也许剧情上略有遗憾,但在美术方面,“云和山的彼端”几乎是大获全胜。游戏中形色各异的中外精怪都使用了国画的水墨笔触,并且各自搭配了攻击和技能动画,大地图上的像素人物也显得动感十足,即便在23年后的今天看来,仍然毫不过时。
我个人一直希望“轩辕剑”早期的2D国画风格能够自成一派,发展出一种类似日本浮世绘的美术流派。结果大家都有目共睹—这种作坊式的手工生产模式,并不适合带进日新月异的21世纪。3D化也许会丢失一定的风格,但大部分情况下,3D化都能把持住项目进度。
美术风格能够超越技术力的年代限制
当然,复刻版并没有去改动原作的美术风格,只是增加了16:9的宽屏支持,升级了部分地图物品的像素细节,讲究一个原汁原味。但也仅仅是原汁原味而已。
游戏的CG依然还是当年“3D建模尴尬期”的产物,只看稚嫩的CG画质,你很难说出本作跟“大富翁”有什么区别,女主角妮可后来确实也去《大富翁5》客串了一把;16:9的画面支持是通过拼接两边的预卷动画幅实现的,所以除开实时演算之外,进入剧情动画时所有画面都会变回4:3。
但有一说一,小时候确实没看过
画质什么的也许还算吹毛求疵,但新的UI设计就有些敷衍了事了。也许是为了支持手柄操作,大部分UI功能按键上都写了巨大而且没有任何美术加工的键位提示,甚至经典UI下的键位提示都是错的。
此外,游戏中的点击互动图标也变得十分不稳定,有时候移到可互动物体上,鼠标会变成小手,有时候又完全没有反应,甚至有时候还会变成触发对话时才会显示的气泡。实在是非常影响感官和操作。
图标类型乱作一团
不只是画面表现,类似的功能小毛病,其它方面还有不少。譬如走路没有脚步声,炼妖壶不消耗材料,场景互动动画后卡死无法移动等等。我跟另一位专门跑去补票的“轩叁”粉丝先后遇到过这些bug,交流之后发现出现场景非常随机,无法复现也很难规避。
我不懂编程,不知道这种程度的复刻在研发层面上的难度,但至少我玩过其它的复刻游戏,像“云和山的彼端”现阶段bug频出的情况,显然并不合理。甚至我才刚刚写完上面这句话,我朋友就在群里发了个自己被卡得走不动道的小视频。
没错,他是原友,他也玩别的游戏
这次的冷饭不是大众点评几星的问题,事态已经上升到食品安全管理的层面了,必须出重拳。不来几个大型补丁估计都搞不定。难得游戏上了Steam还特地适配了成就系统,结果却在最基础的运行性能打磨上翻了车,确实不太应该。
但俗话说的好,都什么年代了,还玩传统压盘的更新模式。我们新世纪的电子游戏,没有什么问题是线上几个补丁更新解决不了的。除非……除非是那些不成问题的问题。
作为一款近23岁高龄的国产RPG,“云和山的彼端”的玩法已经很老很老了。除去融合了配方制作与宝可梦收集的炼妖壶系统,光回合制战斗的框架就有很多需要翻新的地方。当然,需要翻新的地方越多,反过来也代表能发挥的空间越大。
我的存档里,炼妖系统突然不消耗材料了,而且经常闪退
可惜此次复刻版在玩法现代化方面表现得非常粗暴。
比如将原版的半即时制改成了全即时制,一旦速度条读满后其它角色就不再行动,让玩家拥有更充裕的决策时间。这个方法当然是最保险也最有效率的,但在此基础上,原本可以有更好的处理方式。
譬如让玩家可以在实时计算回合时间的基础上,预先输入奇术、绝技等额外指令,等待速度条读满再自动释放,而不是把指令输入和速度条绑定,这样就能将原版的半即时制战斗保留,同时向着更加现代化的半即时制RPG战斗靠近。
精怪和人物设计其实挺大胆的
但还是那句话,我不懂编程,也不知道这次复刻的项目规划,也许根本不可能在原先的引擎基础上实现新功能,又或者,这次他们背后也有人催着跑呢?从整体质量来看,估计是后者的概率更高一些,一切的一切都显得很急,非常急。
包括把某些隐藏法宝标上巨大星号标志,某些又不标,让人有些捉摸不透。到底是希望方便新人,还是首先照顾老玩家的情怀,似乎很多事情都来不及统一,来不及想好。这些都使得本次《轩辕剑叁 云和山的彼端》的复刻显得有些拧巴,好像在用智能机发送彩铃。
不是很现代,也不是很90年代。我们实在跑得太快了,连历史都在我们身上留下残影。
但如果真的让我选,“老逼”还是会选择“云和山的彼端”诞生的年代。也许那时的程序运转非常慢,人的分辨率也都非常低,但至少,它还算统一。
轩辕剑3云和山的彼端,DOMO小组的任务到底要怎样才能完成?
云和山的彼端里,跨度最长也是最难完成的应该就是DOMO小组的任务了,需要从游戏一开始就收集物品,到游戏快结束时才能把所有的物品或小怪收集齐全,当然,得到的回报也是相当大,但是这个任务对于没有攻略的玩家来说,那难度是登天的,可能需要玩几遍游戏才能完成吧,貌似这个任务就是为了当初有攻略的玩家设定的!
任务完成可以随机得到3种娃娃,从乐乐娃娃、真梦娃娃、猫王娃娃、红珊瑚娃娃、大米娃娃这5种中随机,传说中还有种黄金战舰娃娃,但一直没有获取过,可以通过修改获得。
乐乐娃娃,物理攻击5000,单体,消费体力200。这穿的衣服莫非就是天之痕中的蓝格怪衣?
真梦娃娃(右下角小女孩),光系,全体回复4000生命,增加30%防御力,消费体力300。
猫王娃娃(戴帽子的南瓜),物理攻击4000,单体,消费体力150。
红珊瑚娃娃(红头发女孩),风系,全体伤害2000,消费体力150。
大米娃娃(戴墨镜的狗),毒系,单体,伤害3000,消费体力150。
黄金战舰娃娃,貌似不能在战斗中使用。
在完成任务之前先存档,然后得到自己想要的娃娃为止,一般有乐乐娃娃和真梦娃娃就可以了,最后一个随意,主要用来打牛魔王,乐乐娃娃打牛魔王效果是最好的。
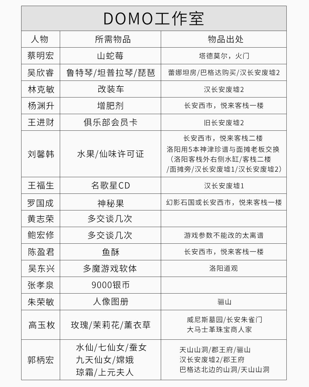
先来说说云和山的彼端中,DOMO小组到底有哪些人?分别是蔡明宏、吴欣睿、林克敏、杨渊升、王进财、刘馨韩、王福生、罗国成、黄志荣、鲍弘修、陈盈君、吴宗兴、张孝全、朱荣敏、高玉玫、郭炳宏16位人员。其中大多数都需要给他们一些物品,只有极少数的对话就可以得到签名板,下面来说说这16位人物到底需要什么物品才可以得到签名板!
蔡明宏
需要给他一个山蛇莓,山蛇莓获得方式是在塔德莫尔火门中的一个宝箱中获得。
吴欣睿
分别需要找三把琴给他,第一把鲁特琴是在威尼斯城的蕾娜坦的房子中找到,第二把坦普拉琴在巴格达购买,第三把琵琶在旧长安废墟里的宝箱找到(需要等废墟宝箱重置,下面就以旧长安废墟1和2来区分)
林克敏
需要找到改装车给他,改装车的位置是旧长安废墟2里的一个房间里的宝箱。
杨渊升
找到增肥剂给他,增肥剂位置在长安西市悦来客栈的1楼,在两人谈话旁边的柜子里隐藏着
王进财
找到俱乐部会员卡给他,俱乐部会员卡隐藏在旧长安废墟1的一个房间里。
刘馨韩
分别找到水果和味仙认可证,水果在长安西市悦来客栈的2楼,杜甫房间的柜子里隐藏着,而味仙认可证需要在洛阳做个支线任务获得,比较麻烦,这里就不具体说了,等下次再说!
王福生
找到名歌星CD,位置在旧长安废墟1的一个宝箱里。
罗国成
找一个神秘果,有两个地点可以获得,第一是海市蜃楼石国的水井中,第二个是长安西市悦来客栈1楼右边的花瓶中!
黄志荣
在DOMO小组里,多和他对话几次就可以了。
鲍弘修
藏在这电脑后面,有点像果冻,和他对话就可以了!
陈盈君
需要物品鱼酥,在长安西市的悦来客栈,隐藏在掌柜的后面柜子里。
吴宗兴
需要道具多魔游戏软体,在洛阳道观的2楼一个宝箱中获得。
张孝全
非常耿直,直接给钱9000就可以了,对于这时候的玩家来说,9000也不是什么大事,比那些收集物品的要好多了!
朱荣敏
需要人像图册,在骊山的宝箱中获得。
高玉玫
又是一个麻烦的人物,分别需要玫瑰、茶叶(薰衣草)和茉莉花。玫瑰是在威尼斯完成坟墓任务获得,而茶叶是在大马士革珠宝商人家里完成任务后获得,茉莉花是长安朱鹊门边上获得。
郭炳宏
最麻烦的一位,需要收集7位女性小怪给他,分别是水仙、琼霜、蚕女、上元夫人、九天玄女、七仙女和嫦娥(意外,忘了放图出来),这些小怪在沿途的路上都会遇到,嫦娥还可以通过开宝箱获得,麻烦的是云和山的彼端收妖需要打掉一定血量才可以,有时一不小心就打没了,等级高的话小怪又要逃跑!
这位人物一看就不正经,还需要7个,一周7天,这是每天不重样的节奏,就是不知道身体受得了吗?还有就是,云和山的彼端中,一些小怪居然没穿衣服,比如琼霜,有兴趣的可以去观察观察!
得到以上16位的签名板后,就可以在郭炳宏那里得到娃娃了,如果有一位的任务没有完成,少了一个签名板,那么其他的全部没有用,所以要想做DOMO小组的任务,要么很细心的收集,要么就干脆别做。
并且得到的娃娃也只是游戏尾声用一下,如果不打蚩尤和牛魔王,那么也没必要做这个任务,不然最后得到娃娃后,也只剩撒旦一个,用不用娃娃都没问题!
不知道大家当年玩这个游戏的时候,DOMO小组的任务完成没有,欢迎留言分享!
谢谢你的观看,通过文章,希望可以勾起你曾经美好的回忆,喜欢的话请关注一下单机时代,让单机时代带你回味经典





发表评论