金庸群侠传5 金庸群侠传5触发吴之荣的要求条件及内容概要详解
金庸群侠传5触发吴之荣的要求条件及内容概要详解
金庸群侠传5触发吴之荣的要求条件及内容概要详解,不知道小伙伴们是怎么在游戏里触发吴之荣条件的,触发地点又在那里呢。金庸群侠传5吴之荣触发内容告诉大家,还没触发这个角色的小伙伴们可以学习下,一起来了解下吧。
吴之荣触发条件详解
你做护雪任务就出来了~
触发地点:
扬州桥上婢女。
详细内容:
得知养瘦马后去扬州桥上,引开官员后和婢女对话。得知她的名字叫护雪,护雪拜托你收她为徒:
1、不答应 2、答应 3、推荐她入天山灵鹫宫。(只是对话有差别,实际上结果一样)
之后她会说她要上长安找吴之荣报仇,得到线索后找皇城右上方的贪污官员打听(非状元或才人身份必须到打死鳌拜后才能继续)
从官员口中问得线索后吴会出现在皇城妓院门口,杀死他后护雪会出现在庄园内来向你告别。
要求条件:
射雕4章得知养瘦马,看主线任务。
拿到吴之荣的狗头去废旧村庄那,本来没人的,有狗头之后就有个大妹子等着你,你把狗头给他你要奖励的话就给你双儿了。
金庸群侠传5有哪些任务?金庸群侠传5所有任务流程简要攻略
[闽南网]
《金庸群侠传5》全任务流程解析攻略 有哪些任务?
金庸群侠传5有哪些任务?各任务怎么做?这里给大家带来了金庸群侠传5全任务流程解析攻略,感兴趣的玩家们一起来看下吧。
全任务流程解析攻略
游戏起始
地点:衡阳城
江湖称号:江湖小混混
任务:田伯光欺负小尼姑。
两次选帮助者,可提升一定属性。
客栈二楼,选【上前搭讪】(是否与田伯光结拜影响到华山任务)
→“我虽非正人君子,但还知道廉耻!”→仪琳会给你【九转熊蛇丸】→“田兄在上,受小弟一拜!”(分支)
选1 阻止田伯光杀这老道。 →得【九转熊蛇丸】
选2 这老道死了,正可保住我名声。→得【九转熊蛇丸】 选2 离开(不建议)
注:修炼《吐纳心法》至第5重时悟“吐纳术”。
武当派
条件:声誉不错+资质不错 与张三丰对话,加入门派。
加入门派,跟师父对话,获得《武当心法》
武当心法5级,跟师父说话,获得《梯云纵心法》
等级10级以上,跟师父说话,习得《绵掌》
30级提示去光明顶
光明顶选择帮助正派
回武当触发赵敏攻打武当剧情,打赢两场战斗,学《太极拳》《太极剑》,得真武剑,称号:武当掌门。
华山派
条件:声誉不错 与岳不群对话,加入门派
加入门派,跟师父对话,获得《华山心法》
连续输岳灵珊10次,思过崖剧情后得《紫霞秘笈》
完成令狐冲任务:送给他4项,从冲阳城买下的酒类物品 根据主角属性,福缘70与悟性80以上 教给主角《独孤九剑》(剑法) 条件不足者则学得无招胜有招(加属性)
角色10级,华山心法10级跟师父对话,触发思过崖剧情。
Ps:若完成第二条华山任务可触发岳灵珊偷送《紫霞秘笈》 ,需内力值900方可修炼。
思过崖剧情之前和田伯光结拜,此时田伯光出现,需单挑。(有学习《五岳剑法》和风清扬隐藏剧情)
15级到华山找师父,被考验武功。胜利后,触发五岳并派剧情。
五岳并派 →赴嵩山参战→全场战胜→得五岳盟主称号。
少林派
选择1.拜师 →与玄苦对话 →习罗汉拳 →练至10级→习混元掌 →混元掌10级→习参合指 若进行杀戮 20
个人:→禁闭→杀厨房僧→变成少林弃徒。
选择2.离开
选择3.利用轻功偷偷溜进(身法要高,可先学《纵云梯心法》练至100),可能: →被僧人发现 →至藏经阁,可能 →被无名老僧发现。
选1.战斗 (用太极拳一招杀bug)
选2.逃跑 →被僧人发现 →发现佛经 (《楞严经》、《法华经》、《阿含经》、《入道四行经》或《法句经) →发现武学秘笈《拈花指》/《易筋经》 (福缘最好90以上)。
《金庸群侠传5》全任务流程解析攻略 有哪些任务?
嵩山派
需无门派
接五岳令对付刘正风 →往衡阳城刘府
至华山找剑宗后人 →往华山遇封不平 →战斗胜利回报得500两。
找泰山玉玑子 →往襄阳城妓院备1000两。
去铸剑谷教训恒山定逸。
→选1.同意 →战胜后回报习《寒冰真气》
2.不同意→无法再接任务。
日月神教
前去【黑木崖】,>加入拜师→习《铁掌》 练至第10重 →升为惊涛堂堂主 →名声、武功够高 →与任教主战胜习得《葵花宝典》 →成为日月神教副教主 →与教主请教武功 →任我行:老夫今天身体不适,改天再陪兄弟过招。
选1.等教主康复后,属下再来请教。
2.老东西!可等到你这一天了,→任我行:你说什么?难道你想谋反! 主角 :老东西,我忍你很久了!你老了,也该退休了。 向问天:小子,枉我向教主极力推荐你,想不到你狼子野心, 想害教主就先过我这关! →战斗胜利x2 主角:哼!从今往后我就是日月神教的教主! 我就是真正的东方不败! >或,持黑木令进入挑战杨莲亭 →战胜→挑战东方不败(建议40lv以上)
(1)衡阳城-客栈 刘正风金盘洗手前:免费 刘正风金盘洗手后:若声誉极好:免费 若声誉不好:30两。
(2)衡阳城-刘府 条件:名声达150:得金盘洗手帖 →曲洋出现救走刘正风 →追至密林 →听笑傲江湖之曲(必须全部听完) →费彬出现。
选1.出声制止! →战斗胜利→得玉真散 《笑傲江湖》 →战斗失去→莫大出现解围,得《笑傲江湖》 →襄阳城衙门。
选2.闲事少管,速速离开为妙! 或 条件: 自左冷蝉得五岳令 →曲洋出现救走刘正风。
(3)襄阳城-衙门 1.(若有《笑傲江湖》) 被冤枉是贼进入战斗→银两变成0 (最好事先用来买补药,免浪费) →被关进岳遇丁典、狄云 →与丁典战斗 1. 失败→转眼天亮,被提去审问 2. 战胜→选1.不跟你走,我要等候公正的判决→得乌蚕衣 →转眼天亮,被提去审问。
选1.我承认
2.我不承认 →往绿竹巷遇绿竹翁 →选1.将乐谱献给前辈 →得黑木令 2.多谢前辈相救,晚辈告辞了 选2.好,我跟你一起越狱 →声誉变坏 2.再次到衙门时,与狱卒战斗3场,再杀贪官能得2000两。
无量山洞
选择磕头(100次),获得《北冥神功》 《凌波微步》 。出来后跟蛤蟆战斗(建议20级以上,否则死了便前功尽废) →胜利后得莽牯朱蛤(百毒不侵)
福威镖局
跟林平之对话 →到破庙,做剧情 →林平之对话2次 (一次回报,一次接任务) →灭青城,声望增加(建议等级:20lv选择不杀余沧海后可再次挑派) →与林平之对话 →得《辟邪剑法》。
破庙
1.(若第一次找林平之) 遇上木高峰 声望低(邪派):与木高峰对战 华山派、少林派或武当派:吓退木高峰,无需战斗 2.遇程英受李莫愁欺负 (建议等级:20lv) 选择1.出手相救 →战斗胜利得九花玉露丸 选择2.静观其变 →遇黄药师,习得《弹指神通》 →战斗胜利得九花玉露丸 选择3.离开。
聚贤庄
>名声够500:得聚贤庄请帖 遇萧峰→选择: 1. 敬酒→战乔峰(乔峰极难打,最多可扣1000血以上,建议事前多带补药。) →战斗胜利:名声+200 2. 帮助乔峰→与正派人士战斗三场并胜利 →之后长白山会再次遇上,无需战斗,可习得降龙十八掌。
百花谷
第一次跟老顽童周伯通打输:
悟性高,习得《空明拳》
悟性低,习得《左右互搏》(攻击力x2倍)
以后打赢老顽童周伯通,得《九阴真经》,修炼至第5重领悟【九阴神爪】
昆仑派
医术达80点(可在衡阳城买【药王神篇】或在医馆学医提升),即可进入医治五姑。
主角使出还·我·漂·漂·拳。 完成后获赏金200两。
然后何太冲正室跑出,选择。
1.对战 →战斗胜利 →选择 1.杀死何太冲夫妇→获高声望 2.不杀 →战斗失败(自杀) (若福缘达到80→昆仑仙境) 2.逃离 ☆昆仑仙境 为老白猿开肚获《九阳真经》(修练至第5重习得《九阳神功》)及2个大蟠桃 可与白猿一同练功,得经验。 临走时白猿又送2个大蟠桃,前后共得四个。 (食用一个大蟠桃,可增气血与内力最大值的10%)。
更多相关讨论请前往:金庸群侠传5论坛
>>查看金庸群侠传5全部
《金庸群侠传5》全任务流程解析攻略 有哪些任务?
剑冢
达20级可进入 救神雕打羸蛇,得玄铁剑,再跟神雕切磋胜利,习《玄铁剑法》
之后亦可继续与神雕练武(但它会不断变强)
万劫谷
达20级可进入
选 1 会打南海恶神 →选1.同意拜师: >条件满足者:主角先前所学的所有武功被废除,门派不变,获《易筋经》。 >条件不足者:获得赏金2000两,变为南海派(得称号“五大恶人”),声誉变坏,不得再入其他任何派别任务,不能偷到《易筋经》秘笈。 注:条件不足千万不要拜师,事前储存进度。
→选2.战斗 →胜利名望+50 →得称号恶人之师 选 2 会打段延庆 →胜利后习得《一阳指》选3离开。
渡口
>名声够600→收到赏罚善恶令 找张三上岛,要习得太玄神功(需悟性低),去渡口上船之前要够5个学习点。
→声誉好:可休息/离开(但不能再回去) 与岛主对话:
选1.练功 →1.二成功力 →2.五成功力 →3.十成功力。
选2.→领悟太玄经。
→声誉差:与岛主战斗→被赶走 >等级25以上→与杨过对话 战胜→得黯然销魂掌。
明教总坛
(1)非武当派 30级进入 见明教等人受欺压,选择:
助灭绝师太杀明教等人。
助明教等人脱险境→战斗胜利 →选择进入山洞 →依走法行(1、2、3、1),成功的话会进入另一个小山洞。
→选择看信→得《乾坤大挪移心法》→立即习至第5重(要带备学点)
→选择看羊皮卷轴→主角中毒即死。
离开至光明顶 →选1:帮助明教战斗胜利(第3场会休息) 由于第5重《乾坤大挪移》生效,偷学到《七伤拳》(初时练习会扣自己血) 打败灭绝师太得倚天剑 →被华山派/少林派/武当派逐出师门 →成为明教教主(得到称号,但全然无用) →选2:帮助正教→打败张无忌(神级,要用补药) →明教灭亡。
(2)武当派 选帮助师兄,此时战斗只需要打张无忌,战斗胜利,习《乾坤大挪移心法》。要当武当派掌门,便注定与七伤拳无缘。 →回武当发生赵敏挑派事件 >悟性低者:修练乾坤大挪移5重后,可以在周伯通处偷学空明拳。
长白山
>达35级,触发天山童老与李秋水战斗 选择助天山童老→战斗胜利 →习《天山六阳掌》(第10级得生死符) 助李秋水 →战斗胜利 →药丸(若未解神仙姐姐任务+《北冥神功》) >若曾在聚贤庄帮助萧峰 遇萧峰隐居 →习《降龙十八掌》。
天龙寺
若声誉不好→受鸠摩智之邀,夺剑谱 达30级进入。可获剑谱。
27级可进入(但建议先打败段 声誉好会战鸠摩智 声望+160 习得《一阳指》。
注:若主角在万劫谷中习得《一阳指》战斗胜利后,可选择加入段氏(姓氏将被转换),得《六脉神剑图谱》) →《六脉神剑图谱》(心法),修炼至5重就可悟出【六脉神剑】指法。
大地图
阿紫
条件:声誉不好(入邪派后不久便遇上)
陪伴阿紫到破庙抓蛇练功 每次与毒物战斗的任务成功,可增加使毒功力。
战斗场景
半瓶神仙醋(出招时最多扣4000以上,且速度超快)
在点击战斗后,有机率遇到(其中红色格的机率最大)。
半瓶神仙醋:此树是我裁,此路是我开,若要从此过,根本不可能!
主角 :你这人真是很霸道。我只是想打点野怪,混点经验而已。 你占用了一次的打怪机会,还这么蛮不讲理。 今天我就好好的收拾你吧!
半瓶神仙醋:最后给你一次机会,赶紧给我低头认错! 否则我废你的武功,降你的属性,没收你的全部财产!
主角:莫非他就是传说中的GM?我该怎么办呢?
半瓶神仙醋出现顺序
1.TMD,老娘跟你拼了(最少要用两个九花玉露丸)! >战斗胜利分别共20次,自创武功(满属性攻击一次是8000) >战败→半瓶神仙醋:先前已经警告你了,本人很生气,后果很严重!(属性被降银两变0,所以别不自量力去送死)
2.小人知道错了,祝神仙大人大吉大利财源广进。 →半瓶神仙醋:一定要记着,心诚则灵,经常多多祝福我,会好人有好报的。 >每连续累计到20次,可以许一个愿望 任务奖励: 选1.我要很多很多的钱。 →得到奖励 5000 两 2.我希望学成绝世武功。→习 龙象般若功(建议) 3.我想成为天下第一。 →得到称号 天下第一(全然无用) 4.我需要一些学点。 →得到5点学习点数。
华山之巅
名声999→得华山论剑帖 战斗胜利→天下第一结局→归隐(Game Over) 战斗失败(基本上没有可能)→自杀/隐没结局。
《金庸群侠传5》主线攻略 全天书主线任务流程攻略
《金庸群侠传5》中找寻“飞雪连天射白鹿,笑书神侠倚碧鸳”的金庸天书卷轴是游戏的核心主线。每一个字对应一个天书卷轴。下面为大家带来《金庸群侠传5》全天书主线任务流程攻略,按顺序攻略所有主线,获得14本天书,希望对大家有帮助。
所有天书中,最简单的就是“射”和“笑”两卷。
飞狐外传
最后的难度稍高,前期比较简单。
章节较短,容易入手。
第一章
第二章
第三章
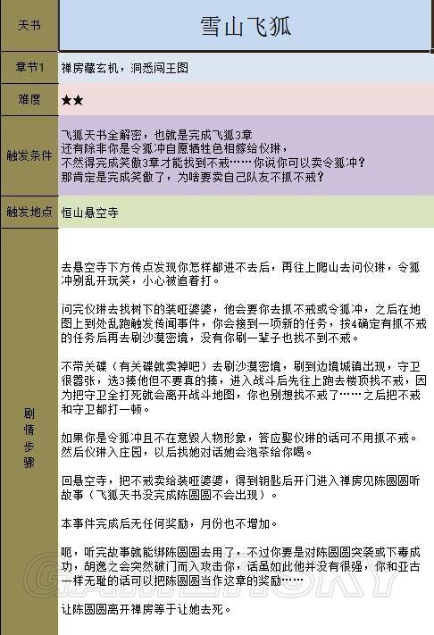
雪山飞狐
难度和流程长度和飞狐外传相似。
不过流程较为琐碎。
容貌高的女性角色可以较早入手这个。
第一章
第二章
第三章
连城诀
建议根骨7或是机敏7以上再来挑战。
第一章
第二章
天龙八部
需要一定的声望以及杂艺才能触发。
整体难度比较高,可以等人物较强后再来尝试。
第一章
第二章
第三章
第四章
第五章
射雕英雄传
射雕英雄传总共分为8章,也就是8个步骤。
按流程做完就可以解锁“射”字天书。
第一章
第二章
第三章
第四章
第五章
第六章
第七章
第八章
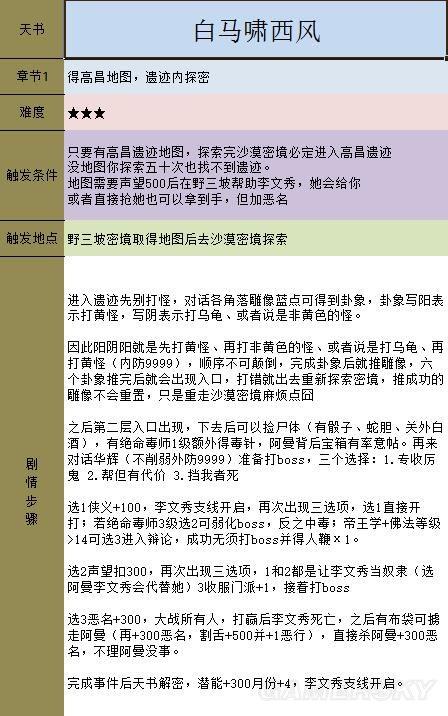
白马啸西风
需要高昌地图(较好的方法就是探索沙漠秘境)。
第一章
鹿鼎记
难度不高但是很琐碎,比较麻烦。
第一章
第二章
第三章
笑傲江湖
笑字天书任务共有9章,是游戏中最长的流程。
但是战斗、谜题等相对比较有意思,也是推荐先期入手的。
第一章
第二章
第三章
第四章
第五章
第六章
第七章
第八章
第九章
书剑恩仇录
和鹿鼎记类似。
第一章
神雕侠侣
最后的章节难度较大。而且一定不能杀死赵敏。
第一章
第二章
第三章
第四章
侠客行
有较高的声望和地位要求。初期不容易达成。
第一章
第二章
倚天屠龙记
难度很高,声望要求也很高。
流程繁琐,boss战艰难,建议后期挑战。
第一章
第二章
第三章
第四章
第五章
碧血剑
比较简单,流程也短,可以初期完成。
第一章
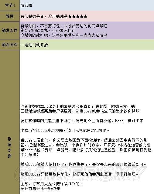
大结局-天门
收集至少7本金庸卷轴后就可以进入游戏的最终流程。
(具体还可以通过其它方法进入,请仔细查看本章触发条件)
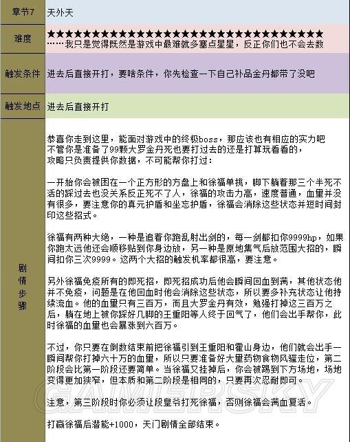
最终章包含游戏的通关剧情、战斗以及天外天等彩蛋性质的战斗。
第一章
第二章
第三章
第四章
第五章
第六章
第七章

![-[奥运女足十大参赛球星 玛塔领衔居首韩端在列是吗] -[奥运女足十大参赛球星 玛塔领衔居首韩端在列是吗]](http://www.jtvanu.com/zb_users/theme/RanGame/usr/random/3.jpg)




发表评论